房产税的那些事(二)——以沪渝地区为例分析个人住房房产税的税收制度
作者 | 阎蔓梓 白振歧
引言
房产税作为我国地方税体系的组成部分,是以房屋为对象,对产权所有人在房产持有期间征收的一种重要税种。应然状态下的房产税法律制度不仅可以给地方政府带来稳定长期的财政收入,还可以在一定程度上引导个人住房合理消费,抑制房产投机行为。能够促使产权所有人将不动产投入到充分使用中,达到土地资源节约集约利用、避免不动产资源空置浪费的目的。
本篇我们将以上海和重庆为例,介绍试点地区“个人所有的非营业用的房产”(以下简称:个人住房)具体房产税征收实践中的法律问题。
-1-
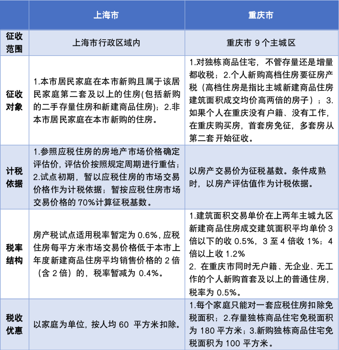
沪渝试点现行税收政策对比
根据国务院常务会议精神,上海市与重庆市人民政府于2011年1月27日相继出台了对个人住房征收房产税的暂行办法,开启了对部分个人住房征收房产税的试点。
沪渝房产税征收政策差异简要对比
两试点地区对部分个人住房开征房产税的确可以起到增加地方财政收入的作用。但是,根据2022年1月29日上海市统计局公布的上年度新建住宅销售均价:40974元/㎡,税率分界线为新建商品住房平均销售价的2倍即81948元/㎡;2021年12月31日重庆市住房和城乡建设管理委员会公告确定的高档房价格标准线“2020—2021年中心城区新建商品住房成交建面均价的2倍为25820元/平方米”,可见房产税对于引导房价理性回归合理价格的效果似乎并不明显。
导致这一现象的原因可能是:第一,税基窄、征收范围小;第二,税率低。
具体而言,上海的房产税针对的是增量房,以2011年1月27日为时间节点,此前的存量房不征税,仅对此后在沪居民家庭第二套及以上房产和非在沪居民家庭的新购住房进行征税。并且上海设置了60平方米的人均免税面积,征税基数还可以按住房交易市场的价格70%计算,税率也仅为0.4%和0.6%。而重庆虽然不区分存量或增量,但对房产税的征收对象仅为高档住房,且针对高端住宅税率设置仅有0.5%至1.2%。
-2-
结合沪渝现行税收政策,对新的房地产税试点的征收分析
课税对象
《全国人民代表大会常务委员会关于授权国务院在部分地区开展房地产税改革试点工作的决定》中明确,“试点地区的房产税征税对象为居住用和非居住用等各类房地产,不包括依法拥有的农村宅基地及其上住宅。土地使用权人、房屋所有权人为房地产税的纳税人”。但现行的《房产税暂行条例》中并未对“房产”作出定义,对于试点决定中提到的“各类房地产”,可以理解为除“依法拥有的农村宅基地及其上住宅”不征收房产税外,其他房产均为房产税的征税对象。包括商品房、经济适用房、小产权房、自建房、福利房、公共租赁房、集资房等。对于上述不符合“依法拥有”条件的房产如何征收仍然存在较大的政策空间。
另外需要注意的是,征税并不意味着承认房产的合法性,可税性关注的是征税对象是否具有收益,而不论征税对象和收益本身的权属是否完整。以小产权房为例,对小产权房征收房地产税只能表明小产权房具备税法上的收益性,并不构成对其权属完整的认可,小产权房本身是否具有完整的权属在于其是否符合其他实体法律的规定。
计税依据
与现行的房产税规定的按房产余值和按租金收入计税不同,试点地区规定的对于个人住房征收房产税的计税依据主要有两种:
【评估价值】这种计税依据的优点是符合资产当前市场价值,缺点是易受经济环境和市场变化不确定因素影响。对于市场价值变化大的区域,可能需要找第三方评估机构定期调整计税依据。调整计税依据过于频繁则会对纳税人正常交易造成不便的影响。并且,由于评估价值的不确定,导致纳税人对房产税额无法预先判定,甚至可能出现在房价过高时,纳税能力不足的纳税人会因为过高的税负而影响其他正常收入和消费。
【交易价值】这种计税依据的优点是从纳税人交易房产时便能够预见自己承担的纳税义务大小,可以有效地引导纳税人调整自己的购买需求;缺点是不能与市场变化一致,容易导致相同的房产缴纳的税额不相同。
上海市规定“计税依据为参照应税住房的房地产市场价格确定的评估值,评估值按规定周期进行重估。试点初期,暂以应税住房的市场交易价格作为计税依据。房产税暂按应税住房市场交易价格的70%计算缴纳”;重庆市也规定“应税住房的计税价值为房产交易价。条件成熟时,以房产评估值作为计税”。
试点地区房产税征税以房产交易价格为计税基础,这可能会出现相同或类似房产的计税依据相差较大的情形,不能体现税收公平性。如按照房产的评估价值作为房地产税的计税依据,并根据房产所处区域不同而优化设计多档税率,不仅可以充分发挥税收对经济的调节功能,促进资源的最佳配置,对于完善地方税收体系增加地方财政收入也有积极作用。
前财政部部长肖捷在《加快建立现代财政制度》一文中提到“对工商业房地产和个人住房按照评估值征收房地产税,适当降低建设、交易环节税费负担,逐步建立完善的现代房地产税制度”,进一步倡导未来的房地产税更大程度上将会按照房屋评估值征收。
税率
房产税的适用税率,上海市规定“适用税率暂定为0.6%。应税住房每平方米市场交易价格低于本市上年度新建商品住房平均销售价格2倍(含2倍)的,税率暂减为0.4%”;而重庆市规定“(一)独栋商品住宅和高档住房建筑面积交易单价在上两年主城九区新建商品住房成交建筑面积均价3倍以下的住房,税率为0.5%;3倍(含3倍)至4倍的,税率为1%;4倍(含4倍)以上的税率为1.2%。(二)在重庆市同时无户籍、无企业、无工作的个人新购第二套(含第二套)以上的普通住房,税率为0.5%”。
税收对社会资源再分配起着调节作用,占用社会资源越多,收入越大,则应当承担越重的税负。因此对于房产税税率的设定应综合考虑多种社会经济因素,以量能课税为原则,至少要确保应纳税额最高不超过应税房地产出租所能获取的租金收入。具体税率,可以由新的试点城市根据自身情况决定。
税收优惠
上海市是以家庭为单位,对居民家庭新购住房面积和其他住房面积的总和不超过人均60平方米的住房免税,该住房须是本市家庭在本市新购且属于该家庭第二套及以上。重庆市的扣除免税面积也是以家庭为单位,而一个家庭只能对一套应税住房扣除免税面积,对2011年1月28日前拥有180平方米以上独栋商品住宅,新购100平方米以上独栋住宅、高档住房征税。
从保障纳税人基本生存权利的原则和平衡私人产权与公共财产的角度出发,对个人“基本生活需要”的住房不应课税。“基本生活需要”具体应为多少面积的住宅呢?需要考虑到各地方经济发展水平的差异,根据国家社会经济发展水平和人民基本生活需求以法律的方式规定一定面积的最低限度或范围,再由各地方政府因地制宜地确定当地课税或免税部分适用的具体标准。
结 语
个人住房房产税税制需要对税收原则、税收作用,征收目的、征收范围、计税依据、税率和税收优惠等方面进行综合考虑,通过合理税收政策,达到调节分配社会资源,引导个人住房合理消费,土地资源节约集约利用,满足社会公共需要的最终目的。
下一篇,我们将主要关注房产税征收过程中的法律争议事项,以既往判例所体现的司法实践裁判观点为经验,探讨试点地区房产税征收过程中常见的法律实体及程序问题。
-END-
更多内容请关注下方公众号阅读
